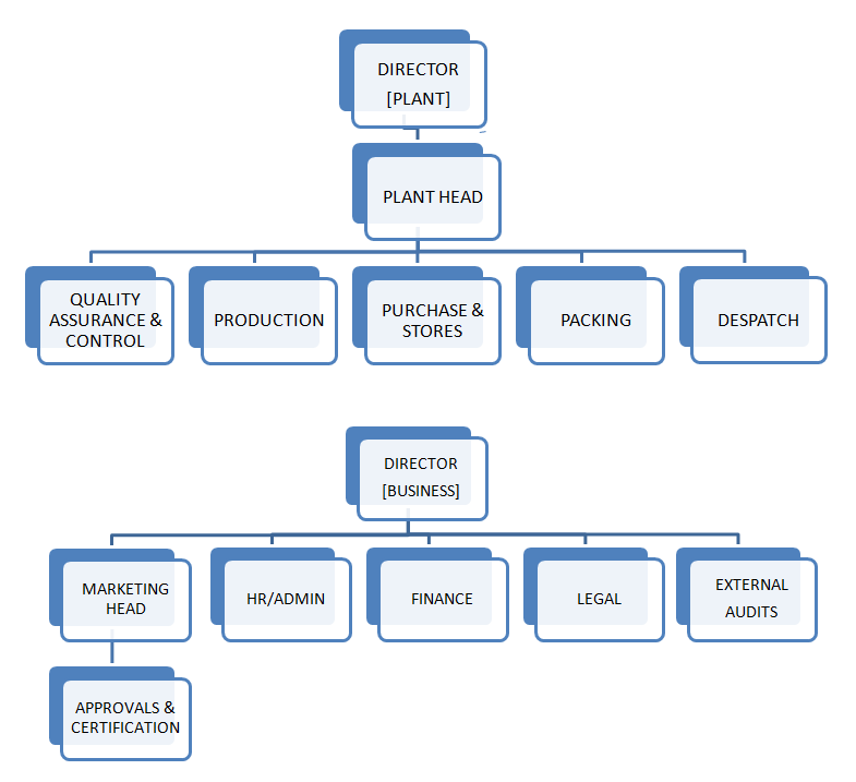
| Infrastructure of the plant | Well equipped utilities and facilities |
| Total Seamless Output (Cold Drawn) | 1000 MT / Annum |
| Product MOC | Austenitic, Super Austenitic, Duplex, Super Duplex & Nickle Alloy |
| Types of Products |
Stainless, Duplex, Super Duplex & Nickel & other Alloys Tubes, Pipes, U Tubes and Fittings |
|
In House Testing Facility-Water leak (Hydro) Test, Air Under Water (Pneumatic) Test and reputed Test house associated for Eddy Current Testing, Ultrasonic Testing, IGC Pr. A & E to meet standard requirement & adhere to the customer satisfaction |
|